PCR实验室设备整体解决方案
2020-05-15(1565)次浏览
场地要求高。需要标准的四区分隔和气流控制:试剂准备、标本制备、PCR扩增检测和扩增产物检测四个独立的实验区。每个独立实验区设置有缓冲区,同时各区通过气压调节,使整个PCR实验过程中试剂和标本免受气溶胶的污染并降低扩增产物对人员和环境的污染。机械连锁不锈钢传递窗保证试剂和标本在传递过程中不受污染(人物分流)。
人员要求高。进入PCR实验室,需要经过从基础理论、实验原理、规范操作、质量保证到注意事项等规范的培训,并获取PCR上岗证。
检测风险高。检测过程中,样本的开盖,核酸提取的震荡、离心都有可能产生气溶胶,有感染的风险。
防护要求高。个人防护必须按照生物安全三级实验室的个人防护要求进行
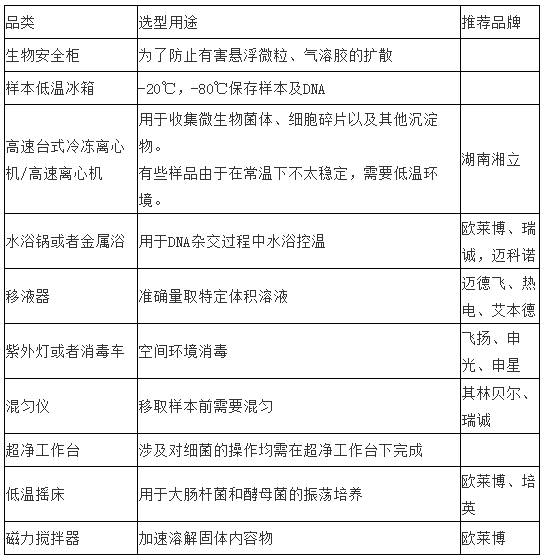
功能:主要是作为贮存试剂的制备、试剂的分装和主反应混合液的制备,试剂和用于标本制作的材料应直接运送至该区,不得经过其它区域。试剂原材料需贮存在本区内,并在本区内制备成所需的贮存试剂。
功能:临床标本的保存、核酸(RNA、DNA)提取、贮存及其加入至扩增反应管和测定RNA时DNA的合成。
功能:主要是DNA扩增,已制备的DNA模板和合成的DNA和主反应混合液,制备成反应混合液等,也可以在本区域内进行。在PCR测定中,通常在扩增后须打开反应管。
功能:主要进行的操作为扩增片段的测定,如使用全自动封闭分析仪器检测,此区域可不设。
最新资讯
-
云顶集团3118acm官网携“PRP”医疗离心机亮相第92届中国国际医疗器械博览会
第92届中国国际医疗器械博览会(CMEF)于9月26-29日在广州启幕。...
-
云顶集团3118登录入口:三渡危机,转型铸就离心机领域领军者
从疫情时期的濒临倒闭,到如今荣获“湖南省博士创新站”认证,湖...
-
血小板衍生制品在创面愈合中的研究进展及云顶集团3118acm官网 PRP 专用离心机的技术支撑
一、血小板及其衍生制品在创面愈合中的作用与研究进展血小板是直...
-
云顶集团3118acm官网公司获批湖南省博士创新站,创新发展再添新引擎
近日,湖南省科学技术厅、湖南省科学技术协会联合发文,正式认定...
400 082 6822
服务热线:400 082 6822
联系电话:133 9751 9184
公司传真:0731-84863976
公司邮箱:xiangli@xianglilxj.com
公司地址:湖南省长沙高新开发区桐梓坡西路229号麓谷国际工业园A1栋





400 082 6822 